
一、行业概念
改性塑料是指以初级形态树脂为主要成分,以能改善树脂力学、流变、燃烧性、电、热、光、磁等某一方面或者某几个方面性能的添加剂或者其他树脂等作为辅助成分,通过填充、增韧、增强、共混和合金化等技术手段,从而得到的一种高分子树脂新材料。改性塑料一般是在通用塑料和工程塑料的基础上,经过填充、共混、增强等方法加工改性,提高了阻燃性、强度、抗冲击性、韧性等方面的性能的塑料制品。从行业分类看,主要以化学原料和化学制品制造业中的代码为2651的初级形态塑料及合成树脂制造行业为主,部分大型企业向下游延伸至代码为292的塑料制品业。

二、重要政策梳理与分析
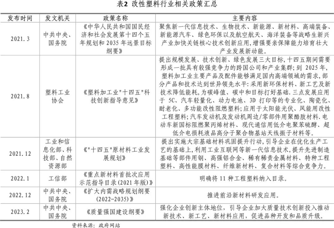
改性塑料是新材料产业的重要分支,属于我国战略新兴行业范畴,是近年来以及可预期的未来中国家重点关注与鼓励发展的重要产业。对此,国家各部委及行业管理协会纷纷陆续出台了大量鼓励政策及发展指引来推动改性塑料业的高速发展,包括但不限于《中国制造 2025》、《战略性新兴产业分类(2018)》、《产业结构调整指导目录(2019 年版)》、《重点新材料首批次应用示范指导目录(2021 年版)》、《塑料加工业“十四五”发展规划指导意见》、《中华人民共和国国民经济和社会发展第十四个五年规划和 2035 年远景目标纲要》等。

三、未来政策导向对行业影响分析
我国的改性塑料行业总体的发展水平较低,行业内企业的生产规模与国外同行业公司相比相对偏小,产品的市场状况也呈现出低端产品多,中端产品产品不稳定,高端产品缺乏的特点,远不能满足我国21世纪经济发展的需要。
因此,国家各级政府部门针对改性塑料作为化工新材料领域中的一个重要组成部分,出台文件有利于改性塑料快速形成产业集群,提升技术含量和国产替代,打破国际化工巨头的垄断,以及产业链一体化的建设。而近年来家电和汽车优惠政策的推出,极大地促进了产业的发展。另外,节能减排政策导向也推动汽车企业减轻汽车重量进而实现节能减排,这些都极大地提升了改性塑料行业市场规模,为改性材料行业发展提供了广阔空间。
随着市场需求的扩大和品质要求的提高,以及国家政策的鼓励与支持,我国的改性塑料行业也将向高端产品转型升级,改性塑料企业加大研发投入,行业内部优胜劣汰,产业集中度也将有所提高。
